新闻资讯

资讯动态

当前位置:航鑫认证 > 新闻资讯 > 行业动态

新闻资讯System Certification

联系我们Contact Us

航鑫认证认证(江苏)有限公司

联系电话:19935869001

联系人:郭经理

微信号:19935869001

Q Q:   2492999604

邮   箱:2492999604@qq.com

联系地址:深圳市光明区公明街道

上海国军标认证武器装备质量管理体系认证

发布:航鑫检测认证
2024-06-06
431次

认证办理咨询15034409001

军工资质,是国家和军队为规范引导企业 参与武器装备科研生产,建立的一种规范的准入制度,也是企业进入武器装备科研生产领域的要求和门槛。从数量上,军工准入资质共有“四证”“一备案”,分别是:武器装备质量管理体系认证(简称“国军标”)、武器装备科研生产单位保密资格认证(简称“保密认证”)、装备承制单位资格审查(简称“承制证”)、武器装备科研生产许可证(简称“许可证”)、《武器装备科研生产备案专业(产品)目录》(简称“备案目录”)。

军工四证

武器装备质量管理体系认

国军标质量管理体系认证(GJB9001C-2017)为中华人民共和国国家军用标准,也叫武器装备质量管理体系认证,依据《武器装备质量管理条例》相关规定,武器装备以及用于武器装备的计算机软件、专用元器件、配套产品、原材料都应进行质量管理,武器装备论证、研制、生产、试验和维修单位应当建立健全质量管理体系,对其承担的武器装备论证、研制、生产、试验和维修任务实行有效的质量管理,确保武器装备质量符合要求。

申报要求:

1、具有法人资格;

2、承担武器装备论证、研制、生产、维修任务的单位或是与之

配套的整机、部件、组件、器件和材料生产单位;

3、有固定科研生产场所、检验检测手段和相应的专业技术人员;

4、建立国军标质量管理体系;

5、质量管理体系运行三个月以上,完成内审和管理评审;

6、企业应有相关装备主管部门或军事代表机构出具推荐意见书;

7、运行期间有订货及交付发生,且现场审核时应有军品生产;

8、产品所在阶段情况调查表、产品实现流程图、主要设备一览表。

申请材料:

1、申请书及认证合同;

2、企业法人营业执照(复印件);

3、组织机构代码证书(复印件);

4、产品所在阶段情况调查表;

5、产品实现流程图(产品工艺流程图);

6、主要设备一览表;

7、装备主管部门或军事代表机构出具推荐意见书;

8、质量手册、程序文件及其他有关材料。

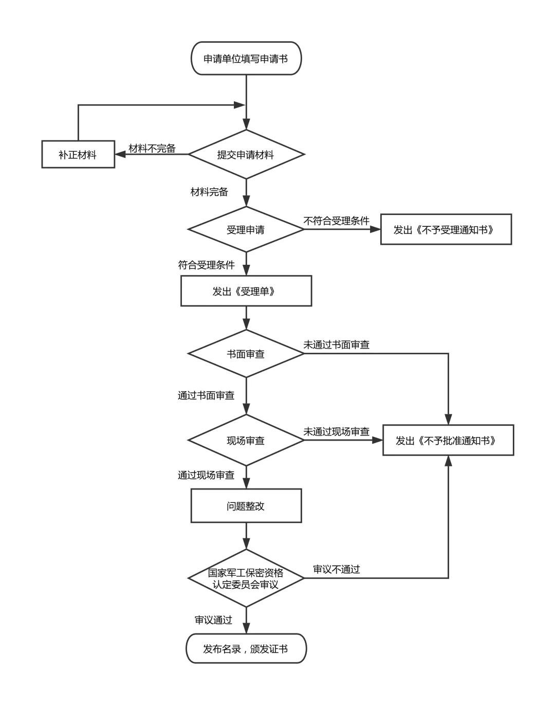
办理流程:

图片

证书有效期:3年

武器装备科研生产单位保密资

保密资格认证是国家对武器装备科研生产单位的保密基本条件的评价和认可,是国家批准的一项涉密行政审批工作,是企事业单位承担涉密武器装备科研生产任务的必要条件。国家对涉密武器装备科研生产任务的企事业单位实行保密资格认定制度,自2021年7月1日起武器装备科研生产单位保密资格调整为一级、二级2个等级。国家军工保密资格认定委员会负责一级保密资格认定;省、自治区、直辖市军工保密资格认定委员会负责二级保密资格认定。保密资格证书有效期5年。

申报要求:

1、在中华人民共和国境内依法成立3年以上的法人,无违法犯罪记录;2、承担或者拟承担武器装备科研生产的项目、产品涉及国家秘密;3、无境外(含港澳台)控股或直接投资,且通过间接方式投资的外方投资者及其一致行动人的出资比例最终不得超过20%;4、法定代表人、主要负责人、实际控制人、董(监)事会人员、高级管理人员以及承担或者拟承担涉密武器装备科研生产任务的人员,具有中华人民共和国国籍,无境外永久居留权或者长期居留许可,与境外(含港澳台)人员无婚姻关系;5、有固定的科研生产和办公场所,具有承担涉密武器装备科研生产任务的能力;6、保密制度完善,有专门的机构或者人员负责保密工作,场所、设施、设备防护符合国家保密规定和标准;7、1年内未发生泄密事件;8、法律、行政法规和国家保密行政管理部门规定的其他条件。上市公司申请保密资格的,除上述规定条件外,还应符合以下条件:1、近3年内未受到证券监管机构的行政处罚;2、内部控制和信息披露制度完善;3、实际控制人承诺在申请期间及保密资格有效期内保持控制地位不变。

申请材料:

1、《武器装备科研生产单位保密资格申请书》(以下简称《申请书》,《申请书》及相关材料不得涉及国家秘密);

2、工商营业执照或者事业单位法人证书正本(复印件);

3、在登记机关备案的章程;

4、上一年度财务审计报告(上市公司最近一次的年度报告);

5、科研生产场所产权证书或者租赁合同(复印件);

6、军队资格审查申请受理点、中国科学院、军工集团公司(含中国工程物理研究院)、涉密项目总承包单位或者法律法规规定的有关部门出具的保密资格认定等级建议表;

7、国家保密行政管理部门要求提供的其他材料;

申报流程:


图片


证书有效期:5年

装备承制单位资格审查(A类)

装备承制单位,是指承担武器装备及配套产品科研、 生产、修理、试验及技术服务等任务的单位。装备承制单位资格审查对具有下列产品的申请单位可优先受理:一是属于军方急需的;二是属于行业技术领先、填补军事技术空白的;三是属于军选民用产品,参与军方招标并已中标的。装备承制单位资格审查,是指军方对承制单位资格的申请受理、审查实施、批准注册、监督检查等一系列管理活动。通过资格审查的单位,将统一编入《中国人民解放军装备承制单位名录》。

申报要求:

1、企业成立满三年以上,具有法人资格和健全的组织机构;

2、具有满足申请承担任务需要的专业技术人员、 设备设施和技术文件;

3、建立并有效运行质量管理体系(指武器装备质量管理体系),具有与申请承担任务相当的质量管理水平;

4、资金运营状况良好,具备与申请承担任务相适应的资金规模;

5、遵纪守法、诚实守信,具有良好的履约信用;

6、建立健全保密组织和保密制度,具有满足申请任务需要的保密资格或保密条件;

7、满足军方的其他有关要求。

申请材料:

1、《装备承制单位资格审查申请表》(以下简称《申请表》);

2、法人证明文件;

3、专业技术资格证明材料;

4、质量管理证明材料;

5、财务资金状况证明材料

6、履约信用证明材料

7、保密管理证明材料

申报流程:

向受理点提交《申请表》及证明材料→受理点组织预审查(仅限初次申请军队专用装备的承制单位)→上报申请材料→下达审查计划→实施审查→上报注册材料→列入《名录》。

证书有效期:5年

装备承制单位资格审查

装备承制单位,是指承担武器装备及配套产品科研、 生产、修理、试验及技术服务等任务的单位。装备承制单位资格审查对具有下列产品的申请单位可优先受理:一是属于军方急需的;二是属于行业技术领先、填补军事技术空白的;三是属于军选民用产品,参与军方招标并已中标的。装备承制单位资格审查,是指军方对承制单位资格的申请受理、审查实施、批准注册、监督检查等一系列管理活动。通过资格审查的单位,将统一编入《中国人民解放军装备承制单位名录》。

申报要求:

1、具有法人资格和健全的组织机构,法定代表人具有中华人民共和国国籍;

2、具有满足申请承担任务需要的专业技术人员、设备设施、 技术文件和行政许可;

3、建立并有效运行国家标准质量管理体系或者同等效力的其他质量管理体系;

4、资金运营状况良好;

5、遵纪守法、诚实守信,具有良好的履约信用;

6、满足军方的其他有关要求。

申请材料:

1、《装备承制单位资格审查申请表》(以下简称《申请表》);

2、法人证明文件;

3、专业技术资格证明材料;

4、质量管理证明材料;

5、财务资金状况证明材料

6、履约信用证明材料

7、保密管理证明材料

注册流程:

供应商参加军选民用装备招标中标后,由装备采购部门向合同监管部门提出检查需求,合同监管部门派出检查组,对中标单位进行资格检查,检查合格的单位推荐注册。

部分地区可向当地军民融合办公室窗口进行申报并提交相关材料,由融办统一向装备发展部有关部门进行统一受理。证书有效期:5年

武器装备科研生产许可

武器装备科研生产许可证,是指依据《武器装备科研生产许可管理条例》和《武器装备科研生产许可实施办法》,对从事武器装备科研生产许可目录所列的武器装备科研生产活动,申请取得的武器装备科研生产许可的资格证书。

许可项目分为第一类许可和第二类许可。列入第一类许可专业(产品)的主要是武器装备总体和关键分系统,由国家国防科技工业局受理、认证;列入第二类许可专业(产品)的主要是武器装备的重要分系统和对武器装备技战术指标具有重要影响的核心配套产品,由省国防科技工业管理部门受理、认证。

军民通用型专业产品不列入许可目录管理范围。

申报要求:

1.具有法人资格;

2.有与申请从事的武器装备科研生产活动相适应的专业技术人员;

3.有与申请从事的武器装备科研生产活动相适应的科研生产条件和检验检测、试验手段;

4.有与申请从事的武器装备科研生产活动相适应的技术和工艺;

5.经评定合格的质量管理体系;

6.与申请从事的武器装备科研生产活动相适应的安全生产条件;

7.有与申请从事的武器装备科研生产活动相适应的保密资格。

申请材料:

1、武器装备科研生产许可证申请书原件;

2、企业法人营业执照或者事业单位法人证书;

3、保密资格证书;

4、质量管理体系认证证书;

5、安全生产达标证明或者安全生产评价报告;

6、最近三年的资产负债表;

7、近五年内承担的武器装备科研生产任务证明材料;

8、土地使用证明或武器装备科研生产场所的租赁合同。

申报流程:


图片


证书有效期:5年

一、涉密集成资质含义

涉密信息系统集成资质(以下简称:涉密集成资质)是指保密行政管理部门许可企业事业单位从事涉密信息系统集成业的法定资格。

国家机关和涉及国家秘密的单位应当选择具有涉密集成资质的单位承接涉密集成业务。

二、涉密集成资质等级

涉密集成资质分为甲级和乙级两个等级。

甲级资质单位可以从事绝密级、机密级和秘密级涉密集成业务。

乙级资质单位可以从事机密级、秘密级涉密集成业务。

涉密集成资质包括总体集成、系统咨询、软件开发、安防监控、屏蔽室建设、运行维护、数据恢复、工程监理,以及国家保密行政管理部门许可的其他涉密集成业务。取得总体集成业务种类许可的,除从事系统集成业务外,还可从事软件开发、安防监控和所承建系统的运行维护业务。

三、涉密集成资质下放地区

自2022年9月1日起,国家保密局开展涉密信息系统集成、国家秘密载体印制甲级资质(以下简称集成、印制甲级资质)审查事权下放工作。

一、下放对象

除北京市保密局以外的其他省(自治区、直辖市)和新疆生产建设兵团(以下简称下放地区)保密局。

二、下放事项

集成、印制甲级资质申请受理、书面审查、现场审查和事项变更审查工作。

四、涉密集成资质具体条件

总体集成

甲级资质

1、注册资本以货币资金实缴额不少于3000万元人民币。

2、近3年的信息系统集成收入总金额不少于4亿元人民币,其中至少含有3个不少于1000万元人民币的信息系统集成项目。

3、从事信息系统集成业务的相关人员不少于200名,且在本单位依法缴纳社保一年以上的人员不少于160名。

4、省级以上人力资源和社会保障部门或者其授权机构认可的计算机技术与软件(含信息安全)专业相关高级职称或者执业资格的人员不少于6名,其中在本单位依法缴纳社保一年以上的不少于4名。

5、具有自有产权或者租赁期3年(含)以上的涉密业务场所,使用面积不少于100平方米,实行封闭式管理,周边环境安全可控,且按照国家保密规定和标准配备、使用必要的技术防护设施、设备。

乙级资质

1、注册资本以货币资金实缴额不少于1000万元人民币。

2、近3年的信息系统集成收入总金额不少于5000万元人民币,其中至少含有1个不少于500万元人民币的信息系统集成项目。

3、从事信息系统集成业务的相关人员不少于80名,且在本单位依法缴纳社保一年以上的人员不少于64名。

4、省级以上人力资源和社会保障部门或者其授权机构认可的计算机技术与软件(含信息安全)专业相关高级职称或者执业资格的人员不少于2名,其中在本单位依法缴纳社保一年以上的不少于1名。

5、具有自有产权或者租赁期3年(含)以上的涉密业务场所,使用面积不少于50平方米,实行封闭式管理,周边环境安全可控,且按照国家保密规定和标准配备、使用必要的技术防护设施、设备。

系统咨询

甲级资质

1、注册资本以货币资金实缴额不少于1000万元人民币。

2、近3年的信息系统咨询收入总金额不少于3000万元人民币,其中至少含有3个投资总值不少于1000万元人民币的系统咨询项目。

3、从事信息系统咨询业务的相关人员不少于100名,且在本单位依法缴纳社保一年以上的人员不少于80名。

4、省级以上人力资源和社会保障部门或者其授权机构认可的计算机技术与软件(含信息安全)专业相关高级职称或者执业资格的人员不少于4名,其中在本单位依法缴纳社保一年以上的不少于3名。

5、具有自有产权或者租赁期3年(含)以上的涉密业务场所,使用面积不少于100平方米,实行封闭式管理,周边环境安全可控,且按照国家保密规定和标准配备、使用必要的技术防护设施、设备。

乙级资质

1、注册资本以货币资金实缴额不少于300万元人民币。

2、近3年的信息系统咨询收入总金额不少于400万元人民币,其中至少含有1个投资总值不少于500万元人民币的系统咨询项目。

3、从事信息系统咨询业务的相关人员不少于20名,且在本单位依法缴纳社保一年以上的人员不少于16名。

4、省级以上人力资源和社会保障部门或者其授权机构认可的计算机技术与软件(含信息安全)专业相关高级职称或者执业资格的人员不少于2名,其中在本单位依法缴纳社保一年以上的不少于1名。

5、具有自有产权或者租赁期3年(含)以上的涉密业务场所,使用面积不少于50平方米,实行封闭式管理,周边环境安全可控,且按照国家保密规定和标准配备、使用必要的技术防护设施、设备。

软件开发

甲级资质

1、注册资本以货币资金实缴额不少于3000万元人民币。

2、近3年的软件开发收入总金额不少于8000万元人民币,其中至少含有1个不少于500万元人民币的软件开发项目。

3、从事软件开发业务的相关人员不少于200名,且在本单位依法缴纳社保一年以上的人员不少于160名。

4、省级以上人力资源和社会保障部门或者其授权机构认可的计算机技术与软件(含信息安全)专业相关高级职称或者执业资格的人员不少于6名,其中在本单位依法缴纳社保一年以上的不少于4名。

5、具有自有产权或者租赁期3年(含)以上的涉密业务场所,使用面积不少于100平方米,实行封闭式管理,周边环境安全可控,且按照国家保密规定和标准配备、使用必要的技术防护设施、设备。

乙级资质

1、注册资本以货币资金实缴额不少于1000万元人民币。

2、近3年的软件开发收入总金额不少于1200万元人民币,其中至少含有1个不少于100万元人民币的软件开发项目。

3、从事软件开发业务的相关人员不少于20名,且在本单位依法缴纳社保一年以上的人员不少于16名。

4、省级以上人力资源和社会保障部门或者其授权机构认可的计算机技术与软件(含信息安全)专业相关高级职称或者执业资格的人员不少于2名,其中在本单位依法缴纳社保一年以上的不少于1名。

5、具有自有产权或者租赁期3年(含)以上的涉密业务场所,使用面积不少于50平方米,实行封闭式管理,周边环境安全可控,且按照国家保密规定和标准配备、使用必要的技术防护设施、设备。

安防监控

甲级资质

1、注册资本以货币资金实缴额不少于1000万元人民币。

2、近3年的安防监控收入总金额不少于3000万元人民币,其中至少含有1个不少于500万元人民币的安防监控项目。

3、从事安防监控业务的相关人员不少于100名,且在本单位依法缴纳社保一年以上的人员不少于80名。

4、省级以上人力资源和社会保障部门或者其授权机构认可的计算机技术与软件(含信息安全)相关高级职称或者执业资格的人员不少于3名,其中在本单位依法缴纳社保一年以上的不少于2名。

5、具有自有产权或者租赁期3年(含)以上的涉密业务场所,使用面积不少于100平方米,实行封闭式管理,周边环境安全可控,且按照国家保密规定和标准配备、使用必要的技术防护设施、设备。

乙级资质

1、注册资本以货币资金实缴额不少于300万元人民币。

2、近3年的安防监控收入总金额不少于500万元人民币,其中至少含有1个不少于100万元人民币的安防监控项目。

3、从事安防监控业务的相关人员不少于20名,且在本单位依法缴纳社保一年以上的人员不少于16名。

4、省级以上人力资源和社会保障部门或者其授权机构认可的计算机技术与软件(含信息安全)专业相关高级职称或者执业资格的人员不少于2名,其中在本单位依法缴纳社保一年以上的不少于1名。

5、具有自有产权或者租赁期3年(含)以上的涉密业务场所,使用面积不少于50平方米,实行封闭式管理,周边环境安全可控,且按照国家保密规定和标准配备、使用必要的技术防护设施、设备。

屏蔽室建设

甲级资质

1、注册资本以货币资金实缴额不少于1000万元人民币。

2、近3年的屏蔽室建设和屏蔽产品销售收入总金额不少于3000万元人民币。

3、从事屏蔽室建设业务的相关人员不少于50名,且在本单位依法缴纳社保一年以上的人员不少于40名。

4、省级以上人力资源和社会保障部门或者其授权机构认可的电磁场与微波专业相关高级职称或者执业资格的人员不少于2名,其中在本单位依法缴纳社保一年以上的不少于1名。

5、具有自有产权或者租赁期3年(含)以上的涉密业务场所,使用面积不少于100平方米,实行封闭式管理,周边环境安全可控,且按照国家保密规定和标准配备、使用必要的技术防护设施、设备。

6、具有固定加工生产场地和专用设备,具备屏蔽室设计、制造、安装、检测等条件和能力,有自主研发的屏蔽产品。

乙级资质

1、注册资本以货币资金实缴额不少于300万元人民币。

2、近3年的屏蔽室建设和屏蔽产品销售收入总金额不少于500万元人民币。

3、从事屏蔽室建设业务的相关人员不少于20名,且在本单位依法缴纳社保一年以上的人员不少于16名。

4、省级以上人力资源和社会保障部门或者其授权机构认可的电磁场与微波专业相关高级职称或者执业资格的人员不少于1名,其中在本单位依法缴纳社保一年以上的不少于1名。

5、具有自有产权或者租赁期3年(含)以上的涉密业务场所,使用面积不少于50平方米,实行封闭式管理,周边环境安全可控,且按照国家保密规定和标准配备、使用必要的技术防护设施、设备。

6、具备屏蔽室设计、制造、安装、检测等条件和能力。

运行维护

甲级资质

1、注册资本以货币资金实缴额不少于1000万元人民币。

2、近3年的运行维护收入总金额不少于3000万元人民币,其中至少含有1个不少于100万元人民币的运行维护项目。

3、从事运行维护业务的相关人员不少于100名,且在本单位依法缴纳社保一年以上的人员不少于80名。

4、省级以上人力资源和社会保障部门或者其授权机构认可的计算机技术与软件(含信息安全)专业相关高级职称或者执业资格的人员不少于3名,其中在本单位依法缴纳社保一年以上的不少于2名。

5、具有自有产权或者租赁期3年(含)以上的涉密业务场所,使用面积不少于100平方米,实行封闭式管理,周边环境安全可控,且按照国家保密规定和标准配备、使用必要的技术防护设施、设备。

6、涉密项目不少于2个且项目收入累计不少于100万元,其中应含有收入不少于50万元的项目1个。

7、初次申请的,获得涉密信息系统集成资质(总体集成或者软件开发)三年以上,或者获得运行维护乙级资质三年以上。

乙级资质

1、注册资本以货币资金实缴额不少于300万元人民币。

2、近3年的运行维护收入总金额不少于500万元人民币,其中至少含有1个不少于50万元人民币的运行维护项目。

3、从事运行维护业务的相关人员不少于20名,且在本单位依法缴纳社保一年以上的人员不少于16名。

4、省级以上人力资源和社会保障部门或者其授权机构认可的计算机技术与软件(含信息安全)专业相关高级职称或者执业资格的人员不少于2名,其中在本单位依法缴纳社保一年以上的不少于1名。

5、具有自有产权或者租赁期3年(含)以上的涉密业务场所,使用面积不少于50平方米,实行封闭式管理,周边环境安全可控,且按照国家保密规定和标准配备、使用必要的技术防护设施、设备。

6、完成涉密项目不少于1个且收入累计不少于30万元人民币。

7、初次申请的,获得涉密信息系统集成资质(总体集成或者软件开发)三年以上。

数据恢复

甲级资质

1、注册资本以货币资金实缴额不少于500万元人民币。

2、近3年的数据恢复相关收入总金额不少于1000万元人民币。

3、从事数据恢复业务的相关人员不少于30名,且在本单位依法缴纳社保一年以上的人员不少于24名。

4、省级以上人力资源和社会保障部门或者其授权机构认可的计算机技术与软件(含信息安全)专业相关高级职称或者执业资格的人员不少于3名,其中在本单位依法缴纳社保一年以上的不少于2名。

5、具有自有产权或者租赁期3年(含)以上的涉密业务场所,使用面积不少于100平方米,实行封闭式管理,周边环境安全可控,且按照国家保密规定和标准配备、使用必要的技术防护设施、设备。

6、建有洁净室或者百万级洁净间3间(含)以上,建立完备的常见品牌和类型存储设备备件库。

乙级资质

1、注册资本以货币资金实缴额不少于300万元人民币。

2、近3年的数据恢复相关收入总金额不少于300万元人民币。

3、从事数据恢复业务的相关人员不少于20名,且在本单位依法缴纳社保一年以上的人员不少于16名。

4、省级以上人力资源和社会保障部门或者其授权机构认可的计算机技术与软件(含信息安全)专业相关高级职称或者执业资格的人员不少于1名,其中在本单位依法缴纳社保一年以上的不少于1名。

5、具有自有产权或者租赁期3年(含)以上的涉密业务场所,使用面积不少于50平方米,实行封闭式管理,周边环境安全可控,且按照国家保密规定和标准配备、使用必要的技术防护设施、设备。

6、建有百万级洁净间1间(含)以上,建立常见品牌和类型存储设备备件库。

工程监理

甲级资质

1、注册资本以货币资金实缴额不少于1000万元人民币。

2、近3年的信息系统工程监理及相关信息技术服务收入总金额不少于3000万元人民币,其中至少含有3个投资总值不少于1000万元的信息系统工程监理项目。

3、从事信息系统工程监理业务的相关人员不少于100名,且在本单位依法缴纳社保一年以上的人员不少于80名。

4、省级以上人力资源和社会保障部门或者其授权机构认可的计算机技术与软件(含信息安全)专业相关高级职称或者执业资格的人员不少于4名,其中在本单位依法缴纳社保一年以上的不少于3名。

5、具有自有产权或者租赁期3年(含)以上的涉密业务场所,使用面积不少于100平方米,实行封闭式管理,周边环境安全可控,且按照国家保密规定和标准配备、使用必要的技术防护设施、设备。

乙级资质

1、注册资本以货币资金实缴额不少于300万元人民币。

2、近3年的信息系统工程监理及相关信息技术服务收入总金额不少于500万元人民币,其中至少含有1个投资总值不少于500万元人民币的信息系统工程监理项目。

3、从事信息系统工程监理业务的相关人员不少于20名,且在本单位依法缴纳社保一年以上的人员不少于16名。

4、省级以上人力资源和社会保障部门或者其授权机构认可的计算机技术与软件(含信息安全)专业相关高级职称或者执业资格的人员不少于2名,其中在本单位依法缴纳社保一年以上的不少于1名。

5、具有自有产权或者租赁期3年(含)以上的涉密业务场所,使用面积不少于50平方米,实行封闭式管理,周边环境安全可控,且按照国家保密规定和标准配备、使用必要的技术防护设施、设备。

《涉密信息系统集成资质证书》有效期为五年,分为正本和副本,正本和副本具有同等法律效力。样式由国家保密行政管理部门统一制作,主要包括以下内容:

(一)单位名称;

(二)法定代表人;

(三)注册地址;

(四)证书编号;

(五)资质等级;

(六)业务种类;

(七)发证机关;

(八)有效期和发证日期

标签

ISO认证,ISO9001认证,三体系认证,深圳航鑫检测认证机构,质量管理体系认证,体系认证,三体系认证机构,ISO27001认证,ISO20000认证,售后服务认证

航鑫检测认证(深圳)有限公司-ISO体系认证机构

ISO9001认证 ISO9001质量认证体系 三体系认证

航鑫检测认证(深圳)有限公司是认监委批准的三体系认证机构,主要包括ISO9001/ISO14001/ISO45001/ISO27001/ISO20000/售后服务认证等的第三方认证机构。

航鑫检测认证联系电话19935869001

地址:深圳市光明区公明街道

网站地图

航鑫检测认证(深圳)有限公司是认监委批准的三体系认证机构,主要包括ISO9001/ISO14001/ISO45001/ISO27001/ISO20000/HSE石油行业管理体系认证等的第三方认证审核机构。

Copyright ©2022 航鑫检测认证(深圳)有限公司 备案号:晋ICP备2021000943号  

航鑫认证全国服务热线:199-3586-9001