新闻资讯

资讯动态

当前位置:航鑫认证 > 新闻资讯 > 行业动态

新闻资讯System Certification

联系我们Contact Us

航鑫认证认证(江苏)有限公司

联系电话:19935869001

联系人:郭经理

微信号:19935869001

Q Q:   2492999604

邮   箱:2492999604@qq.com

联系地址:深圳市光明区公明街道

能源管理体系认证审核时间关键因素的确定

发布:航鑫检测认证
2024-02-26
334次

ISO认证咨询热线:15034409001

能源管理体系认证审核时间的确定是实施能源管理体系认证策划的重要环节,直接影响认证机构和现场审核组能否充分、有效实施认证审核活动。然而,根据ISO 50003:2021,影响能源管理体系认证审核时间的主要因素是组织的能源管理体系有效人员数量、年度综合能耗、能源种类数量和主要能源使用数量。认证机构在审核策划时,由于对上述因素把握尺度不一致,导致确定的现场审核时间有所偏差,给审核组或受审核方带来一定的困扰,进而可能影响认证审核过程的充分性和有效性。

结合自身实践经验以及承担的行业课题研究成果,将能源管理体系认证审核时间的关键影响因素的确定方法与大家进行交流、探讨。

一、能源管理体系有效人员数量的确定

1.能源管理体系有效人员类别

在确定能源管理体系有效人员时,应首先考虑所有可能的人员,包括所有固定、全职、临时和兼职人员,同时还应考虑影响能源绩效或能源绩效改进的承包商或外部服务供方。

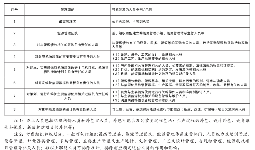
根据ISO 50003:2021中A2.2条款要求,确定能源管理体系有效人员数量的过程时,应考虑对能源绩效和能源管理体系的有效性产生实质性影响的人员,包括但不限于:

图片

2.兼职人员

根据实际工作的小时数,兼职人员的数量可以减少或增加,并换算成等效的全职人员数量,可按照以下公式进行核算:

等效的全职人员数量=工作小时数/8小时×兼职人员数量

例如:30名每天工作4小时的兼职人员,相当于15名全职人员。

3.类似或重复过程人员

当执行相似或重复过程的能源管理体系有效人员占比较高时,允许在清晰合理并对每个企业应用一致的基础上,减少认证范围内的人员数量。确定类似或重复过程的能源管理体系有效人员的理由和准则应保留文件化信息。

通常情况下,其减少量不宜大于相似活动人员数量的20%;特殊情况时,其最大减少量可为人员数量的50%。例如:现场作业人员仅从事对设备设施的简单维护(如设备清洗、更换等)和/或简单的辅助生产(质量检验、手工包装、搬运等)工作,可根据情况将人员数量缩减为50%。

4.倒班人员

如果运行的重要部分是倒班的形式,且各班次之间活动类型与强度无重大区别,倒班员工的有效人员数量按如下的方法折算:

倒班的有效人员数量=(倒班的员工总人数)/(倒班班次-1)

例如,某化工车间连续生产,共设置有四个班组,每个班组共有12人,按照早、中、晚进行轮班生产(即四班三运转),其倒班的有效人员数量为16人,其计算方法如下:12*4/(4-1)=16人。

二、年度综合能耗的确定

组织宜根据以下全部原则,并按照GB/T 2589—2020的方法核算其年度综合能耗。

1.组织申请认证的能源管理体系的边界和范围内所有活动所消耗的能源

围绕所确定的EnMS的范围和边界,组织实际消耗的各种能源,通常情况下包括:

用于拟认证产品的生产、工业性作业的能源,包括用作原料、材料、燃料、动力的能源;

拟认证产品的生产/服务提供过程中作为辅助材料使用的能源;

拟认证产品的生产工艺过程使用的能源;

新技术研究、新产品试制、科学试验使用的能源;

为了工业生产活动而进行的各种修理过程中使用的能源;

生产区内的劳动保护用能;

为企业提供动力、供电、机修、供水、供风、采暖、制冷使用的能源;

生产指挥系统(厂部)、各管理部门和不对外经营的、为生产服务的部门(如食堂、车队、浴室等)消耗的能源等。

2.能耗统计期为最近一个年度的综合能耗

根据拟认证组织所提交的认证申请书内容,确定其一个年度的综合能耗,确定方式包括:

对于持续稳定的生产企业,可确定为上一年度的综合能耗或申请前12个月的综合能耗;

如企业能耗统计不能反映一个年度的状况或发生较大变化时,基于其现有状况预估其年度综合能耗。

年度综合能耗的统计需遵循“何时投入使用,何时计算消耗量”,严格把控能源消耗量统计的时间边界。

3.应以标准煤耗的形式体现年度综合能耗

标准煤是计算能源总量的一种模拟的综合计算单位,我国规定每千克标准煤的热值为7000千卡,其计算可按照以下方式进行:

(1)折标系数的确定

①有实测热值的企业,其折标系数按照以下方式进行计算:

图片

②没有实测热值的企业,其折标系数可参考GB/T2589。

(2)综合能耗的确定

综合能耗=Σ(某种能源种类的消耗量×某种能源种类的折标准煤系数)

4.不得重复计算综合能源消耗

在计算组织的综合能源消耗量时,不得重复计算。尤其要注意的是,耗能工质(如水、氧气、压缩空气等)在进入企业后经加工转换获得的能量,在计算企业综合能耗时不再单独进行统计。

5.应遵循“谁消耗、谁统计”的原则

“谁消耗、谁统计”是能源统计应遵循的基本原则,即“谁”实际消耗了能源,不论其支出费用与否,就由“谁”统计。

三、能源种类数量的确定

能源是指电、燃料、蒸汽、热力、压缩空气以及其他类似介质,能源包括可再生能源在内的各种形式。按照GB/T2589-2020标准、国家能源统计报表制度,能源种类按照其在自然界中存在的基本形态一般可分为一次能源、二次能源、耗能工质三大类:

一次能源,指在自然界现成存在的能源,主要包括:原煤、原油、天然气、水能、风能、太阳能、生物质能等;

二次能源,指由一次能源加工转换而成的能源产品,主要包括:洗煤、焦炭、煤气、汽油、煤油、柴油、燃料油、液化石油气、外购热力、电力等;

耗能工质,指在生产过程中所消耗的不作为原料使用也不进入产品,在生产或制取时需要直接消耗能源的工作物质,主要包括:新水、软化水、除氧水、压缩空气、氧气、氮气、二氧化碳、乙炔、电石等。

考虑到我国能源统计制度要求和/或考虑用能的经济性的影响,申请认证组织采购能源品质有所变化,但基于其使用方式和原理的相通性,本文件将能源种类进行分类,如下表所示。

按照ISO 50003:2021中的要求,核算能源管理体系审核时间时,只考虑跨越能源管理体系边界的能源种类,包括:

一是对于在拟认证组织边界内开采(如原油、天然气、煤炭)或捕获(如太阳能、风能)的并被用于生产或服务活动的能源种类,应作为跨越边界的能源种类进行统计。

二是对于耗能工质,在进行能源种类统计时,可考虑以下两种情况:

通常情况下,耗能工质是在进入组织边界时本身不携带能量,在进入企业后经加工转换获得的能量,在计算企业综合能耗时不再单独进行统计,故在识别能源种类时不考虑耗能工质的影响;

在某些特殊情况下,如基于循环经济的工业园区中耗能工质的梯级利用,或作为整个组织的一部分申请认证时使用边界以外提供的耗能工质(如冷却水、压缩空气等)时,可根据其使用量作为能源种类予以考虑。

根据不同能源种类的消耗量(按照实际消耗实物量折算为标准煤量),计算其占比,并按照从大到小的顺序进行排序,以确定组织总能耗量80%所覆盖的能源种类数量。

例如:某组织煤炭消耗量40%、用电量34%、天然气15%、柴油5%、汽油3%、其他燃料3%,则该组织确定的能源种类数量为3种。

四、主要能源使用数量的确定

主要能源使用数量从拟认证组织的能源评审中获得。认证机构在确定主要能源使用数量时,首先应获取组织主要能源使用确定的准则,即何为能源消耗量大和/或何为在能源绩效改进方面存在较大潜力。

主要能源使用可基于组织的不同层面进行识别和确认,例如:设施(仓库、车间、办公室等)、设备(电机、锅炉等)、过程或系统(照明、蒸汽、运输、电解、电机驱动等)。

通常情况下,主要能源可根据不同能源使用的用能结构、工作原理和节能技术的共性进行分类和统计,常见的能源使用类别包括锅炉系统、油田加热炉、工业炉窑、汽油机、柴油机、蒸汽轮机、燃气轮机、工业电加热设备、电动机系统、变压器系统、泵系统、风机系统、压缩机系统、中央空调系统、热泵、冷库、抽油机、石油钻井、机床、电焊机、照明系统等。

以上内容主要围绕用能形式、节能措施等进行划分,在不同行业和企业中表现形式有所不同,实际应用中可根据其不同的表现形式、管理要求进行确定(如进行细分或组合)。

标签

ISO认证,ISO9001认证,三体系认证,深圳航鑫检测认证机构,质量管理体系认证,体系认证,三体系认证机构,ISO27001认证,ISO20000认证,售后服务认证

航鑫检测认证(深圳)有限公司-ISO体系认证机构

ISO9001认证 ISO9001质量认证体系 三体系认证

航鑫检测认证(深圳)有限公司是认监委批准的三体系认证机构,主要包括ISO9001/ISO14001/ISO45001/ISO27001/ISO20000/售后服务认证等的第三方认证机构。

航鑫检测认证联系电话19935869001

地址:深圳市光明区公明街道

网站地图

航鑫检测认证(深圳)有限公司是认监委批准的三体系认证机构,主要包括ISO9001/ISO14001/ISO45001/ISO27001/ISO20000/HSE石油行业管理体系认证等的第三方认证审核机构。

Copyright ©2022 航鑫检测认证(深圳)有限公司 备案号:晋ICP备2021000943号  

航鑫认证全国服务热线:199-3586-9001