新闻资讯

资讯动态

当前位置:航鑫认证 > 新闻资讯 > 行业动态

新闻资讯System Certification

联系我们Contact Us

航鑫认证认证(江苏)有限公司

联系电话:19935869001

联系人:郭经理

微信号:19935869001

Q Q:   2492999604

邮   箱:2492999604@qq.com

联系地址:深圳市光明区公明街道

绿色工厂的认定标准及认定流程

发布:航鑫检测认证
2024-02-26
384次

ISO认证咨询150-3440-9001

什么是“绿色工厂”

绿色工厂是制造业的生产单元,是绿色制造的实施主体,属于绿色制造体系的核心支撑单元,侧重于生产过程的绿色化。

绿色工厂可以看作是一个荣誉称号,是对工业企业在节能环保、绿色发展等方面处于行业领先水平的一种嘉奖,是由各级工信部门逐级评定上报,评定后有资金奖励或政策扶持,对企业发展有推动作用的助推剂。

为什么要做“绿色工厂”认定?

被评为绿色工厂,将从以下五个方面获益:

1.可提高绿色示范企业形象、知名度和影响力;

2.有助于提升企业对绿色制造的管理水平,实现绿色和可持续发展;

3.入选国家绿色工厂并获得绿色工厂牌照,可作为企业环保的保护伞,享受环保免检,冬季不限产等好处;

4.可以享受国家工业转型升级资金、专项建设基金、绿色信贷、政府优先采购等相关政策扶持享受国家和省级、市级奖励资金,企业最终可得到奖励资金可达几百万元;

5.可作为企业绿色集成改造升级的基础,享受后期更大的实惠。

“绿色工厂”认定标准

工信部发布的《关于开展绿色制造体系建设的通知》附件1《绿色工厂评价要求》中,对绿色工厂评价指标框架、评价依据、评价方式、评价指标要求做了具体阐述。

GB/T 36132-2018 《绿色工厂评价通则》,规定了绿色工厂评价的指标体系及通用要求,《通则》适用于具有加工、制造、组装等实际生产过程的工厂,可作为工业行业制定绿色工厂评价标准或具体要求的总体要求,是我国绿色工厂领域首项国家标准。

通过以上两个标准,我们可以看出,绿色工厂评价指标分为一级指标和二级指标,具体要求包括基本要求和预期性要求。其中,基本要求是纳入绿色工厂试点示范项目的必选评价要求,需满足指标体系中所有基本要求才可进行绿色工厂申报,即一票否决项,而预期性要求是绿色工厂创建的参考目标,鼓励地方结合地区发展水平、参照预期性指标提出更高的要求。

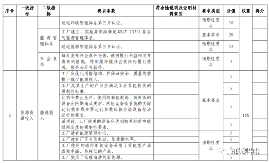
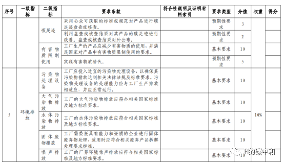
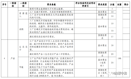
具体讲,绿色工厂评价一级指标包括基础设施、管理体系、能源资源投入、产品、环境排放和绩效6大类,共细分为25项二级指标,总分共100分。其中,部分二级指标包含基本要求和预期性要求两项,有个别二级指标只有基本要求或只有预期性要求,像社会责任、碳足迹就只有预期性要求,不属于强制性要求,需根据企业具体情况进行打分,而大气污染排放、水体污染排放、固体废弃物和噪声等只有基本要求而无预期性要求,是必须要满足的指标。最后只有满足所有必选评价要求并达到地方规定分数要求的工厂,才可纳入绿色工厂名单。

一、二级指标内容如下图:

图片

图片

图片

图片

图片

图片

图片

图片

图片

为发挥标准引领作用,推动绿色工厂评价工作,工信部发布了各行业的绿色工厂评价细则。当前已经公布了绿色工厂评价部分行业标准,标准清单如下:

图片

图片

图片

图片

“绿色工厂”认定流程

1.年度创建计划

各省辖市、省直管县(市)要结合本地区产业发展现状,选择一批基础条件较好、具备创建条件和创建意愿的企业、园区进行储备培育,根据本地区工业企业发展实际情况按年度制定绿色工厂创建计划,在每年12月底前将下年度创建名单报省工信委,省工信委据此编制全年度创建计划。

2.单位自主创建

①支持基础条件好的企业、园区对照绿色制造体系相关标准和要求,树立绿色、低碳、节能、循环发展的理念,加大绿色化改造投入,全方位提升绿色化水平,启动创建工作,进行自评价。

②自评价达到国家级绿色工厂的申报主体,按工信部要求委托合格的第三方评价机构进行评价并编制第三方评价报告。第三方评价合格后,于每年6月底前向各省辖市、省直管县(市)工业和信息化主管部门提交申报材料(自评价报告和第三方评价报告)。

3.地市初审上报

各省辖市、直管县(市)工业和信息化主管部门负责对辖区企业、园区的申报材料进行初审。审查重点包括但不限于项目真实性、符合性,项目申报材料完备情况,指标达标情况等。初审后将申报材料(纸质材料1式5份和电子稿)汇总后于每年7月底前报省工信委。

4.省级评估确认

省工信委组织专家根据工信部发布的有关评价标准对各省辖市、省直管县(市)初审汇总上报的绿色制造体系示范项目组织专家进行评估审查。

5.推荐国家示范

省工信委于每年11月底前,从省级绿色工厂管理申报主体中,选择具有代表性的推荐申报国家级绿色制造体系示范名单。工信部将通过专家论证、公示、现场抽查等环节确定国家级绿色工厂管理企业名单。

标签

ISO认证,ISO9001认证,三体系认证,深圳航鑫检测认证机构,质量管理体系认证,体系认证,三体系认证机构,ISO27001认证,ISO20000认证,售后服务认证

航鑫检测认证(深圳)有限公司-ISO体系认证机构

ISO9001认证 ISO9001质量认证体系 三体系认证

航鑫检测认证(深圳)有限公司是认监委批准的三体系认证机构,主要包括ISO9001/ISO14001/ISO45001/ISO27001/ISO20000/售后服务认证等的第三方认证机构。

航鑫检测认证联系电话19935869001

地址:深圳市光明区公明街道

网站地图

航鑫检测认证(深圳)有限公司是认监委批准的三体系认证机构,主要包括ISO9001/ISO14001/ISO45001/ISO27001/ISO20000/HSE石油行业管理体系认证等的第三方认证审核机构。

Copyright ©2022 航鑫检测认证(深圳)有限公司 备案号:晋ICP备2021000943号  

航鑫认证全国服务热线:199-3586-9001